Instance Verification Kit (IVK)
spin lock @ [13266+22+/linux-3.19-rc1/drivers/usb/gadget/legacy/printer.c]
Instance Signature: lock
|
The Matching Pair Graph:
|
|
Function Name
|
Control Flow Graph (CFG)
|
Events Flow Graph (EFG)
|
Source Correspondence
|
|
printer_poll
|
|
|
[20724+12+/linux-3.19-rc1/drivers/usb/gadget/legacy/printer.c]
|
|
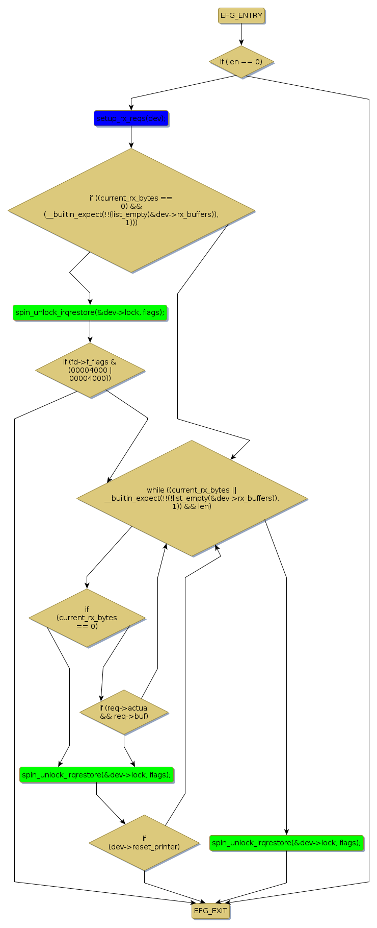
printer_read
|
|
|
[13576+12+/linux-3.19-rc1/drivers/usb/gadget/legacy/printer.c]
|
|
setup_rx_reqs
|
|
|
[12535+13+/linux-3.19-rc1/drivers/usb/gadget/legacy/printer.c]
|